首页
谱蓝云
AI家庭规划
知识服务
党建专栏
动态资讯
关于我们
我们的成就
我们的技术
我们的服务
合作伙伴
公司动态
数字化运营
产品与服务
私域领跑
客户案例
关于谱蓝云
谱蓝保
谱蓝规划
谱蓝财富
飞慕课
孙明展
保险知识
理财巴士
谱蓝财富
教育减法论
党支部动态
党建引领
社会责任
党建文化
最新动态
知识百科
品牌活动
运营合作
发展历程
谱蓝业务
谱蓝文化
知识产权和荣誉
员工风采
首页
谱蓝云
AI家庭规划
知识服务
党建专栏
动态资讯
关于我们
大力支持“借钱消费”,你真的需要这笔钱吗?
2025-08-22
消费贷也有国补了,大家可能已经陆陆续续接到银行的推广电话了。
8月12日,财政部、中国人民银行、金融监管总局印发
《个人消费贷款财政贴息政策实施方案》
。
从2025年9月1日到2026年8月31日,
个人使用贷款机构发放的
消费贷
(不含信用卡)实际用于消费,且贷款机构可通过贷款发放账户等识别借款人相关消费交易信息的,可按规定享受贴息政策。
(来
源:财联社)
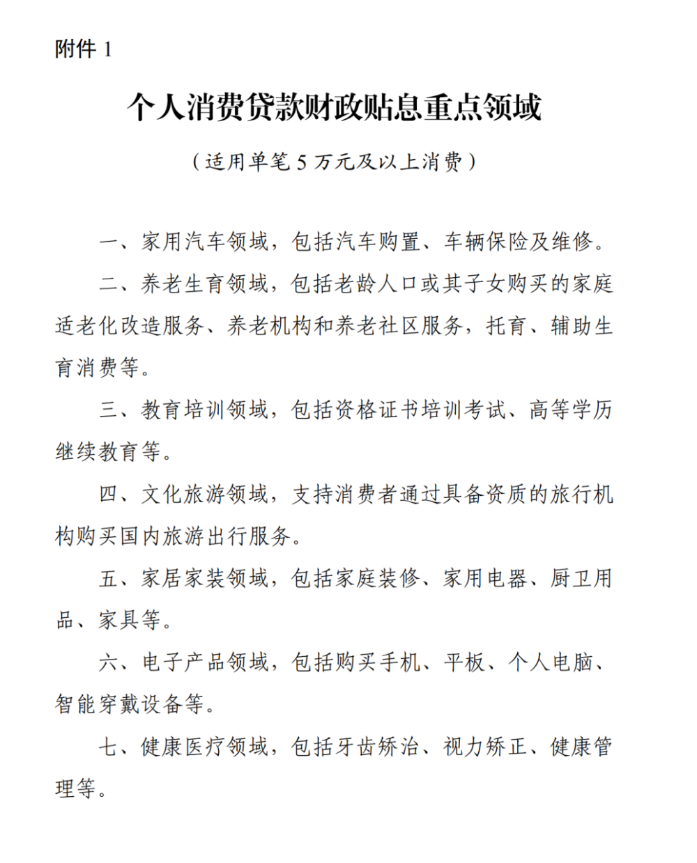
怎么补?补多少呢?
主要针对单笔
5万以下消费
,和
单笔5万元及以上的家用汽车、养老生育、教育培训、文化旅游、家居家装、电子产品、健康医疗等重点领域消费。
(
来源:
个人消费贷款财政贴息重点领域
)
贴息比例为1个百分点,且最高不超过贷款合同利率的50%
,中央财政、省级财政分别承担贴息资金的90%、10%。
每个人的额度有限制,一个人在一家贷款机构能够享受的个人消费贷贴息上限是3000元,一家贷款机构单笔5万元以下的个人消费贷贴息上限是1000元。
因为只规定了一家机构的贴息上限,理论上是可以多家机构借款,叠加贴息优惠。
目前商业银行的个人消费贷利率在3%出头,大概贴息三分之一的样子,优惠力度很大。
国有六大行,12家股份制商业银行,微众银行、蚂蚁消费金融、
招联消费金融
、兴业消费金融、中银消费金融等机构被纳入贷款经办机构。
贴息不需要额外操作,对于已经签订、符合条件的贷款,银行会直接通知。
不过,政策也说了,
得识别到借款人相关消费信息的,才能享受贴息政策。
通常大额的个人贷款会采用
受托支付
的方式,贷款资金由银行直接根据借款人的指令,支付给特定的交易对象,不会把钱打进借款人的账户。
而30万以下的个人消费贷和50万以下的经营贷,是采用自主支付的方式,可以直接转账给任何收款人,也可以提现使用。
自主支付的优点是灵活,但可能会难以监测资金的流向,管理难度变大。现在牛市呼声那么高,不排除有人会借钱下场进股市的可能。
不过,要管的话,肯定是管得住的,机构可以利用
大数据和金融科技手段,对借款人的账户进行实时监控。
如果发现资金在短期内被转入券商账户、股票配资平台
,可以采取核查程序,要求借款人提供消费凭证,发票、合同等证据证明贷款资金用途。
如果证明不了,银行可以追究借款人的违约责任,并收回全部贷款。
消费贷贴息目的很简单,刺激信用好、有大额消费需求的人群拉动内需。
不过小巴也要提醒大家,现在个贷、信用卡、消费贷甚至住房贷款的不良率都在上升。
特别是青年群体,互联网时代下,借钱是一件很容易的事情,并且很多人没把欠债当回事。
7月初的时候,中国消费者协会就发布提示,说近期部分青年消费者盲目消费、大额借贷现象增多,因超出自身还款能力而陷入债务困境,甚至影响
个人信用记录
,对未来发展和生活造成严重负面影响,并且呼吁青年消费者
深刻认识过度借贷的危害,理性消费、审慎借贷。
之前,小巴看到一个26岁工作没多久的年轻人,贷款超百万,根本无力偿还。
最开始从大学时生活费不够花,借几千块开始的,大学毕业的时候大概有2万元-3万元借款,到工作的时候大概有6万借款。
本以为工作之后,只要生活节俭,还掉欠款只是时间问题。
如果这时候能够向家里寻求帮助,还掉这笔借款,也不会越陷越深。
但是这个年轻人接到了一个贷款中介的电话,说可以帮忙从银行借一笔款贷款,一次性还掉之前的。
想着刚毕业收入不高,还要租房,借一笔钱可以还掉之前的欠款,还可以留一点自己开销,结果就开始了借钱还钱的恶性循环。
第一次借款10万元,15000元手续费,还掉前面5万元的借款,剩余35000元用于个人花销。
钱来的容易,花的也很容易,因为有了35000元的底气,花钱就更放松。
不到半年时间,钱花完之后又贷款了20万元,手续费36000元。
没了继续再借,都是花在还之前的贷款和日常消费上,金额越来越高,手续费越来越多。
短短几年,借贷103万元,光手续费支出就超过30万,粗略估算本金和利息超过200万,主要用于日常消费和手机游戏。
月薪4000多,一个月要还2万多,根本没办法偿还,直到银行的催债电话打到家里,才意识到压力。
律师表示,中介基本没有留痕,手续费都是借款人取现的,也没有录音,中介费很难协商。
就算30万的中介费退回,仍然有巨大的缺口,贷款都是银行的信用贷,虽然利息偏高,但在法律范围内,当务之急是还钱。先还掉高利率的借款,避免利息像滚雪球一样,越滚越多。
也有人直接指出,这个年轻人最大的问题是对钱没概念,把借款当作收入,
导致债务规模迅速膨胀。
这可能也是大多数深陷巨额债务人士的缩影。
从信用卡到各类小额贷款,当借钱变得轻而易举,对借钱的感觉会逐渐麻木。
一开始可能会对借钱感到犹豫,但几次之后,就会觉得几万甚至几十万块的欠款也“没什么大不了的”。
从很小一笔超支开始,最后发展成一笔无法承受的债务。
所以虽然现在借钱利好多多,但还是提醒大家要避免陷入债务陷阱,
从正视每一笔小额借贷做起,评估自己的还款能力,认真审视这笔支出是否必要
,特别是本来负债就比较高的,尤其需要谨慎。
如果想清楚真的要借贷,等到下个月,也就是9月再借钱可能会更合适,到时在经办机构贷款消费,就可以享受消费贷贴息~
旗下品牌链接
谱蓝云
谱蓝保
飞慕课
谱蓝规划
关于我们
公司简介
联系我们
020-85503588
谱蓝云
谱蓝云私域研究所
谱蓝保
孙明展
飞慕课
谱蓝财富
蒲公英
谱蓝保险规划预约
谱蓝财务规划
理财巴士
copyright@创必承 Trussan.com Limited 版权所有
粤ICP备15022476号
Powered by
Vancheer